Відкрити меню

Гдз з математики 6 клас Тарасенкова відповідь на номер 1052

Обкладинка книги ГДЗ Математика 6 клас Тарасенкова 2023
Обкладинка: ГДЗ Математика 6 клас Тарасенкова
Автори:
Тип книги:
ГДЗ (решебник)
Рік видання:

Детальне розв'язання: вправа № 1052 з математики для учнів 6 класу, авторів Тарасенкова, Богатирьова, Коломієць 2023

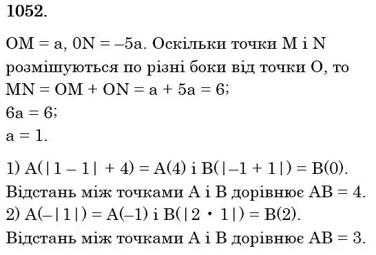
Умова вправа № 1052
Зображення умови задачі номер 1052 з підручника Математика 6 клас Тарасенкова
👈 Прокрути 👉
Розв'язок (відповідь) вправа № 1052
Зображення розв'язку задачі номер 1052 з ГДЗ Математика 6 клас Тарасенкова
👈 Прокрути 👉
Теоретичний матеріал (6 клас)
Правила, теоретичні відомості, що вивчаються в 6 класі:
Відеоогляд правил з цієї теми у 6 класі (плейлист)
Зі списку нижче, обери потрібне правило

Сусідні номери

реклама

Коментування доступне тільки зареєстрованим

Будь ласка, увійдіть через Google, щоб залишити коментар.