Відкрити меню

Гдз з геометрії 8 клас Істер відповідь на номер 17.49

Обкладинка книги ГДЗ Геометрія 8 клас Істер 2025
Обкладинка: ГДЗ Геометрія 8 клас Істер
Автор:
Тип книги:
ГДЗ (решебник)
Рік видання:

Детальне розв'язання: вправа № 17.49 з геометрії для учнів 8 класу, автор Істер 2025

Умова вправа № 17.49
Зображення умови задачі номер 17.49 з підручника Геометрія 8 клас Істер
👈 Прокрути 👉
Розв'язок (відповідь) вправа № 17.49
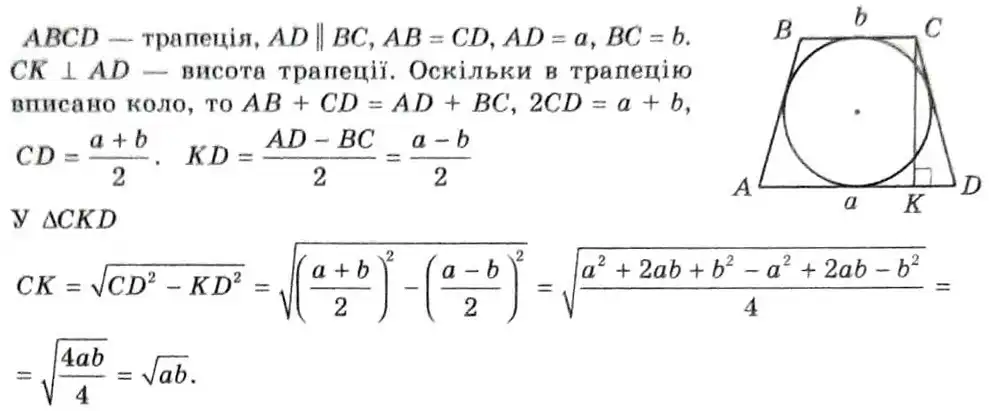
Зображення розв'язку задачі номер 17.49 з ГДЗ Геометрія 8 клас Істер
👈 Прокрути 👉

Сусідні номери

реклама

Коментування доступне тільки зареєстрованим

Будь ласка, увійдіть через Google, щоб залишити коментар.