Гдз з геометрії 8 клас Істер відповідь на номер 22.30

- Автор:
- О. С. Істер
- Тип книги:
- ГДЗ (решебник)
- Рік видання:
- 2025
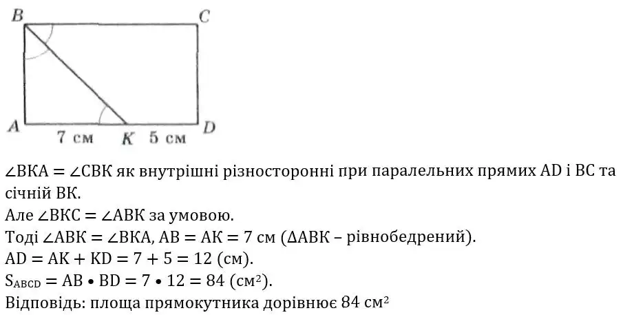
Детальне розв'язання: вправа № 22.30 з геометрії для учнів 8 класу, автор Істер 2025

👈 Прокрути 👉

👈 Прокрути 👉
Детальне розв'язання: вправа № 22.30 з геометрії для учнів 8 класу, автор Істер 2025