Гдз з алгебри 9 клас Мерзляк відповідь на номер 8.1

- Автори:
- А. Г. Мерзляк, В. Б. Полонський
- Тип книги:
- ГДЗ (решебник)
- Рік видання:
- 2017
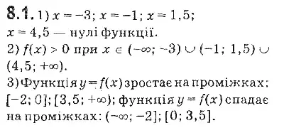
Детальне розв'язання: вправа № 8.1 з алгебри для учнів 9 класу, авторів Мерзляк, Полонський 2017

👈 Прокрути 👉

👈 Прокрути 👉