Відкрити меню

Гдз з алгебри 9 клас Мерзляк відповідь на номер 8.15

Обкладинка книги ГДЗ Алгебра 9 клас Мерзляк 2017
Обкладинка: ГДЗ Алгебра 9 клас Мерзляк
Автори:
Тип книги:
ГДЗ (решебник)
Рік видання:

Детальне розв'язання: вправа № 8.15 з алгебри для учнів 9 класу, авторів Мерзляк, Полонський 2017

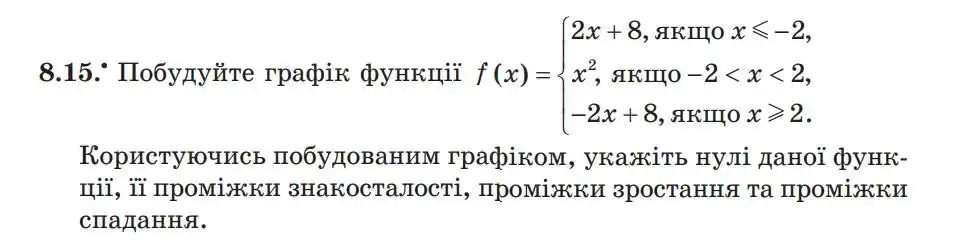
Умова вправа № 8.15
Зображення умови задачі номер 8.15 з підручника Алгебра 9 клас Мерзляк
👈 Прокрути 👉
Розв'язок (відповідь) вправа № 8.15
Зображення розв'язку задачі номер 8.15 з ГДЗ Алгебра 9 клас Мерзляк
👈 Прокрути 👉

Сусідні номери

реклама