Відкрити меню

Гдз з алгебри 7 клас Тарасенкова відповідь на номер 575

Обкладинка книги ГДЗ Алгебра 7 клас Тарасенкова 2024
Обкладинка: ГДЗ Алгебра 7 клас Тарасенкова
Автори:
Тип книги:
ГДЗ (решебник)
Рік видання:

Детальне розв'язання: вправа № 575 з алгебри для учнів 7 класу, авторів Тарасенкова, Акуленко, Данько 2024

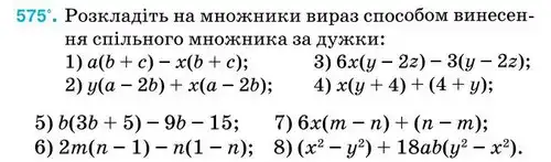
Умова вправа № 575
Зображення умови задачі номер 575 з підручника Алгебра 7 клас Тарасенкова
👈 Прокрути 👉
Розв'язок (відповідь) вправа № 575
Зображення розв'язку задачі номер 575 з ГДЗ Алгебра 7 клас Тарасенкова
👈 Прокрути 👉

Сусідні номери

реклама

Коментування доступне тільки зареєстрованим

Будь ласка, увійдіть через Google, щоб залишити коментар.