Відкрити меню
👤
Увійти
Навігація

Завантаження профілю...
Обери аватарку
🔓 Відкриті
🔒 За досягнення
Змінити нікнейм
Від 3 до 30 символів. Нікнейм буде видно в рейтингах 🎮
Оберіть тему
Додати до вибраного
Збережено!

Гдз з алгебри 7 клас Тарасенкова відповідь на номер 649

Обкладинка книги ГДЗ Алгебра 7 клас Тарасенкова 2024
Обкладинка: ГДЗ Алгебра 7 клас Тарасенкова
Автори:
Тип книги:
ГДЗ (решебник)
Рік видання:

Детальне розв'язання: вправа № 649 з алгебри для учнів 7 класу, авторів Тарасенкова, Акуленко, Данько 2024

Умова вправа № 649
Зображення умови задачі номер 649 з підручника Алгебра 7 клас Тарасенкова
👈 Прокрути 👉
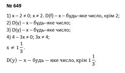
Розв'язок (відповідь) вправа № 649
Зображення розв'язку задачі номер 649 з ГДЗ Алгебра 7 клас Тарасенкова
👈 Прокрути 👉

Сусідні номери

Коментування доступне тільки зареєстрованим

Будь ласка, увійдіть через Google, щоб залишити коментар.

реклама