Відкрити меню

Гдз з геометрії 7 клас Бевз відповідь на номер 315

Обкладинка книги ГДЗ Геометрія 7 клас Бевз 2024
Обкладинка: ГДЗ Геометрія 7 клас Бевз
Автори:
Тип книги:
ГДЗ (решебник)
Рік видання:

Детальне розв'язання: вправа № 315 з геометрії для учнів 7 класу, авторів Бевз, Васильєва, Владімірова 2024

Умова вправа № 315
Зображення умови задачі номер 315 з підручника Геометрія 7 клас Бевз
👈 Прокрути 👉
Розв'язок (відповідь) вправа № 315
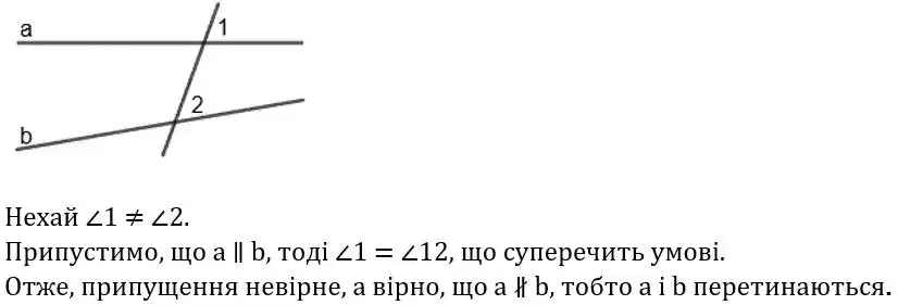
Зображення розв'язку задачі номер 315 з ГДЗ Геометрія 7 клас Бевз
👈 Прокрути 👉

Сусідні номери

реклама