Відкрити меню
👤
Увійти
Навігація

Завантаження профілю...
Обери аватарку
🔓 Відкриті
🔒 За досягнення
Змінити нікнейм
Від 3 до 30 символів. Нікнейм буде видно в рейтингах 🎮
Оберіть тему
Додати до вибраного
Збережено!

Гдз з алгебри 8 клас Бевз відповідь на номер 1038

Обкладинка книги ГДЗ Алгебра 8 клас Бевз 2025
Обкладинка: ГДЗ Алгебра 8 клас Бевз
Автори:
Тип книги:
ГДЗ (решебник)
Рік видання:

Детальне розв'язання: вправа № 1038 з алгебри для учнів 8 класу, авторів Бевз, Васильєва, Владімірова 2025

Умова вправа № 1038
Зображення умови задачі номер 1038 з підручника Алгебра 8 клас Бевз
👈 Прокрути 👉
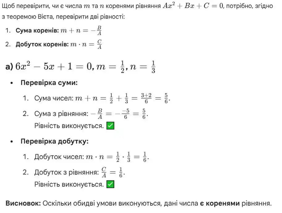
Розв'язок (відповідь) вправа № 1038 (завдання а)
Зображення розв'язку задачі номер 1038 (завдання а) з ГДЗ Алгебра 8 клас Бевз
👈 Прокрути 👉
Розв'язок (відповідь) вправа № 1038 (завдання б)
Зображення розв'язку задачі номер 1038 (завдання б) з ГДЗ Алгебра 8 клас Бевз
👈 Прокрути 👉

Сусідні номери

Відповідь до підручника 2016 року вправа № 1038
Зображення розв'язку задачі до підручника 2016 року номер 1038 з ГДЗ Алгебра 8 клас Бевз
👈 Прокрути 👉

Коментування доступне тільки зареєстрованим

Будь ласка, увійдіть через Google, щоб залишити коментар.

реклама