Гдз з алгебри 8 клас Бевз відповідь на номер 274

- Автори:
- Г. П. Бевз, В. Г. Бевз, Д. В. Васильєва, Н. Г. Владімірова
- Тип книги:
- ГДЗ (решебник)
- Рік видання:
- 2025
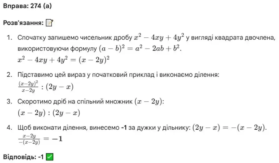
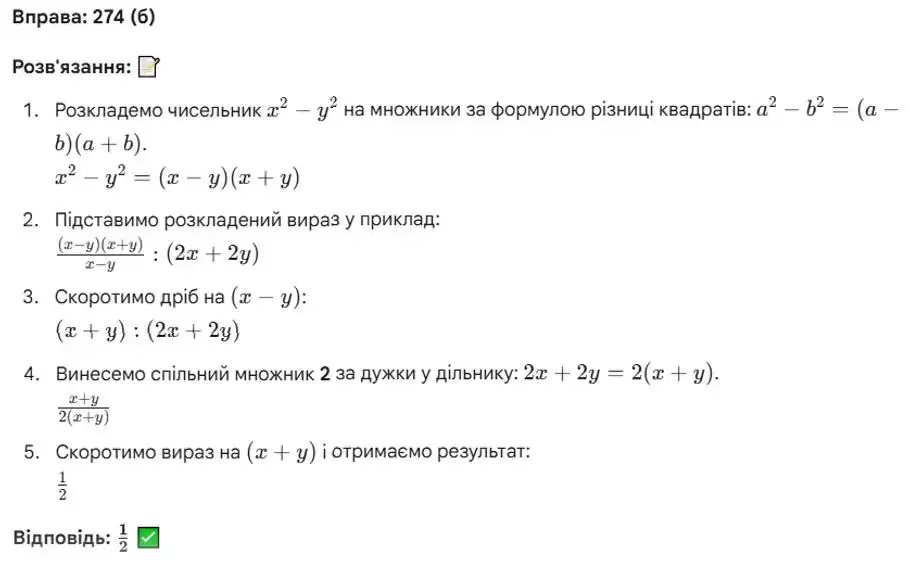
Детальне розв'язання: вправа № 274 з алгебри для учнів 8 класу, авторів Бевз, Васильєва, Владімірова 2025

👈 Прокрути 👉

👈 Прокрути 👉

👈 Прокрути 👉
Сусідні номери

👈 Прокрути 👉