Відкрити меню

Гдз з алгебри 8 клас Бевз відповідь на номер 326

Обкладинка книги ГДЗ Алгебра 8 клас Бевз 2025
Обкладинка: ГДЗ Алгебра 8 клас Бевз
Автори:
Тип книги:
ГДЗ (решебник)
Рік видання:

Детальне розв'язання: вправа № 326 з алгебри для учнів 8 класу, авторів Бевз, Васильєва, Владімірова 2025

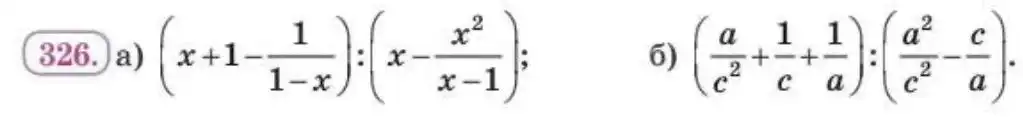
Умова вправа № 326
Зображення умови задачі номер 326 з підручника Алгебра 8 клас Бевз
👈 Прокрути 👉
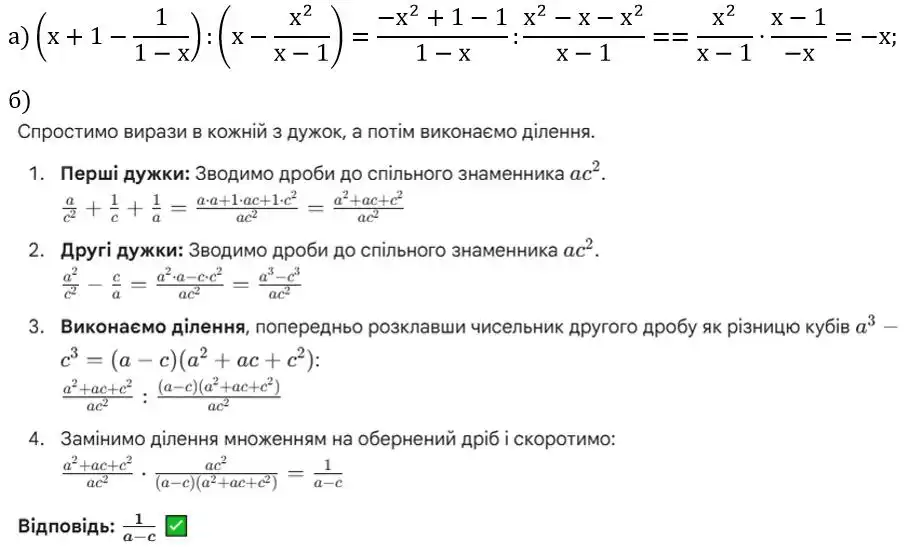
Розв'язок (відповідь) вправа № 326
Зображення розв'язку задачі номер 326 з ГДЗ Алгебра 8 клас Бевз
👈 Прокрути 👉

Сусідні номери

Відповідь до підручника 2016 року вправа № 326
Зображення розв'язку задачі до підручника 2016 року номер 326 з ГДЗ Алгебра 8 клас Бевз
👈 Прокрути 👉
реклама