Відкрити меню

Гдз з алгебри 8 клас Бевз відповідь на номер 470

Обкладинка книги ГДЗ Алгебра 8 клас Бевз 2025
Обкладинка: ГДЗ Алгебра 8 клас Бевз
Автори:
Тип книги:
ГДЗ (решебник)
Рік видання:

Детальне розв'язання: вправа № 470 з алгебри для учнів 8 класу, авторів Бевз, Васильєва, Владімірова 2025

Умова вправа № 470
Зображення умови задачі номер 470 з підручника Алгебра 8 клас Бевз
👈 Прокрути 👉
Розв'язок (відповідь) вправа № 470 (крок 1)
Зображення розв'язку задачі номер 470 (крок 1) з ГДЗ Алгебра 8 клас Бевз
👈 Прокрути 👉
Розв'язок (відповідь) вправа № 470 (крок 2)
Зображення розв'язку задачі номер 470 (крок 2) з ГДЗ Алгебра 8 клас Бевз
👈 Прокрути 👉
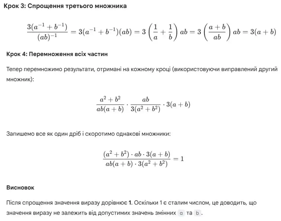
Розв'язок (відповідь) вправа № 470 (крок 3)
Зображення розв'язку задачі номер 470 (крок 3) з ГДЗ Алгебра 8 клас Бевз
👈 Прокрути 👉

Сусідні номери

Відповідь до підручника 2016 року вправа № 470
Зображення розв'язку задачі до підручника 2016 року номер 470 з ГДЗ Алгебра 8 клас Бевз
👈 Прокрути 👉
реклама