Відкрити меню

Гдз з алгебри 8 клас Мерзляк відповідь на номер 485

Обкладинка книги ГДЗ Алгебра 8 клас Мерзляк 2025
Обкладинка: ГДЗ Алгебра 8 клас Мерзляк
Автори:
Тип книги:
ГДЗ (решебник)
Рік видання:

Детальне розв'язання: вправа № 485 з алгебри для учнів 8 класу, авторів Мерзляк, Якір 2025

Умова вправа № 485
Зображення умови задачі номер 485 з підручника Алгебра 8 клас Мерзляк
👈 Прокрути 👉
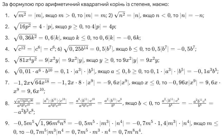
Розв'язок (відповідь) вправа № 485
Зображення розв'язку задачі номер 485 з ГДЗ Алгебра 8 клас Мерзляк
👈 Прокрути 👉

Сусідні номери

Відповідь до підручника 2016 року вправа № 485
Зображення розв'язку задачі до підручника 2016 року номер 485 з ГДЗ Алгебра 8 клас Мерзляк
👈 Прокрути 👉
реклама

Коментування доступне тільки зареєстрованим

Будь ласка, увійдіть через Google, щоб залишити коментар.