Гдз з алгебри 8 клас Тарасенкова відповідь на номер 119

- Автори:
- Н. А. Тарасенкова, І. А. Акуленко, О. А. Данько
- Тип книги:
- ГДЗ (решебник)
- Рік видання:
- 2025
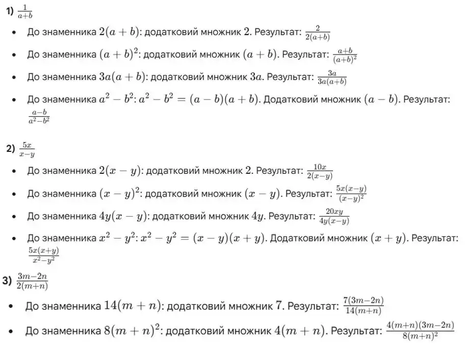
Детальне розв'язання: вправа № 119 з алгебри для учнів 8 класу, авторів Тарасенкова, Акуленко, Данько 2025

👈 Прокрути 👉

👈 Прокрути 👉