Відкрити меню
👤
Увійти
Навігація

Завантаження профілю...
Обери аватарку
🔓 Відкриті
🔒 За досягнення
Змінити нікнейм
Від 3 до 30 символів. Нікнейм буде видно в рейтингах 🎮
Оберіть тему
Додати до вибраного
Збережено!

Гдз з алгебри 8 клас Тарасенкова відповідь на номер 733

Обкладинка книги ГДЗ Алгебра 8 клас Тарасенкова 2025
Обкладинка: ГДЗ Алгебра 8 клас Тарасенкова
Автори:
Тип книги:
ГДЗ (решебник)
Рік видання:

Детальне розв'язання: вправа № 733 з алгебри для учнів 8 класу, авторів Тарасенкова, Акуленко, Данько 2025

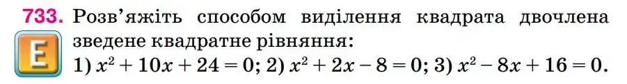
Умова вправа № 733
Зображення умови задачі номер 733 з підручника Алгебра 8 клас Тарасенкова
👈 Прокрути 👉
Розв'язок (відповідь) вправа № 733
Зображення розв'язку задачі номер 733 з ГДЗ Алгебра 8 клас Тарасенкова
👈 Прокрути 👉

Сусідні номери

Коментування доступне тільки зареєстрованим

Будь ласка, увійдіть через Google, щоб залишити коментар.

реклама