Відкрити меню

Гдз з геометрії 8 клас Бевз відповідь на номер 669

Обкладинка книги ГДЗ Геометрія 8 клас Бевз 2025
Обкладинка: ГДЗ Геометрія 8 клас Бевз
Автори:
Тип книги:
ГДЗ (решебник)
Рік видання:

Детальне розв'язання: вправа № 669 з геометрії для учнів 8 класу, авторів Бевз, Васильєва, Владімірова 2025

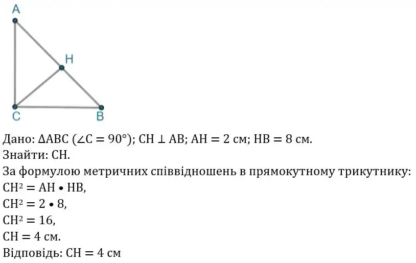
Умова вправа № 669
Зображення умови задачі номер 669 з підручника Геометрія 8 клас Бевз
👈 Прокрути 👉
Розв'язок (відповідь) вправа № 669
Зображення розв'язку задачі номер 669 з ГДЗ Геометрія 8 клас Бевз
👈 Прокрути 👉

Сусідні номери

реклама

Коментування доступне тільки зареєстрованим

Будь ласка, увійдіть через Google, щоб залишити коментар.