Відкрити меню

Гдз з геометрії 8 клас Бевз відповідь на номер 873

Обкладинка книги ГДЗ Геометрія 8 клас Бевз 2025
Обкладинка: ГДЗ Геометрія 8 клас Бевз
Автори:
Тип книги:
ГДЗ (решебник)
Рік видання:

Детальне розв'язання: вправа № 873 з геометрії для учнів 8 класу, авторів Бевз, Васильєва, Владімірова 2025

Умова вправа № 873
Зображення умови задачі номер 873 з підручника Геометрія 8 клас Бевз
👈 Прокрути 👉
Розв'язок (відповідь) вправа № 873
Зображення розв'язку задачі номер 873 з ГДЗ Геометрія 8 клас Бевз
👈 Прокрути 👉
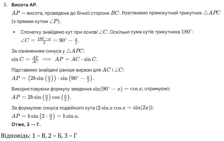
Розв'язок (відповідь) вправа № 873 (продовження)
Зображення розв'язку задачі номер 873 (продовження) з ГДЗ Геометрія 8 клас Бевз
👈 Прокрути 👉

Сусідні номери

реклама

Коментування доступне тільки зареєстрованим

Будь ласка, увійдіть через Google, щоб залишити коментар.