Відкрити меню

Гдз з геометрії 8 клас Бурда відповідь на номер 1

Обкладинка книги ГДЗ Геометрія 8 клас Бурда 2025
Обкладинка: ГДЗ Геометрія 8 клас Бурда
Автори:
Тип книги:
ГДЗ (решебник)
Рік видання:

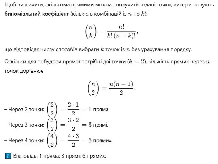
Детальне розв'язання: вправа № 1 з геометрії для учнів 8 класу, авторів Бурда, Тарасенкова 2025

Умова вправа № 1
Зображення умови задачі номер 1 з підручника Геометрія 8 клас Бурда
👈 Прокрути 👉
Розв'язок (відповідь) вправа № 1
Зображення розв'язку задачі номер 1 з ГДЗ Геометрія 8 клас Бурда
👈 Прокрути 👉

Сусідні номери

реклама