Відкрити меню
👤
Увійти
Навігація

Завантаження профілю...
Обери аватарку
🔓 Відкриті
🔒 За досягнення
Змінити нікнейм
Від 3 до 30 символів. Нікнейм буде видно в рейтингах 🎮
Оберіть тему
Додати до вибраного
Збережено!

Гдз з геометрії 8 клас Бурда відповідь на номер 1086

Обкладинка книги ГДЗ Геометрія 8 клас Бурда 2025
Обкладинка: ГДЗ Геометрія 8 клас Бурда
Автори:
Тип книги:
ГДЗ (решебник)
Рік видання:

Детальне розв'язання: вправа № 1086 з геометрії для учнів 8 класу, авторів Бурда, Тарасенкова 2025

Умова вправа № 1086
Зображення умови задачі номер 1086 з підручника Геометрія 8 клас Бурда
👈 Прокрути 👉
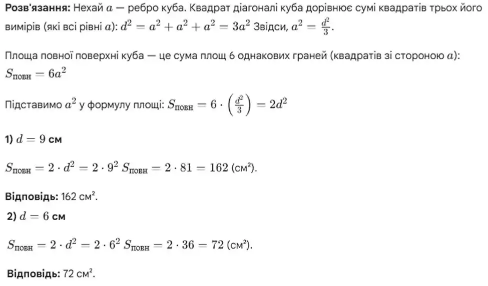
Розв'язок (відповідь) вправа № 1086
Зображення розв'язку задачі номер 1086 з ГДЗ Геометрія 8 клас Бурда
👈 Прокрути 👉
Розв'язок (відповідь) вправа № 1086 (продовження)
Зображення розв'язку задачі номер 1086 (продовження) з ГДЗ Геометрія 8 клас Бурда
👈 Прокрути 👉

Сусідні номери

Коментування доступне тільки зареєстрованим

Будь ласка, увійдіть через Google, щоб залишити коментар.

реклама