Відкрити меню

Гдз з геометрії 8 клас Бурда відповідь на номер 805

Обкладинка книги ГДЗ Геометрія 8 клас Бурда 2025
Обкладинка: ГДЗ Геометрія 8 клас Бурда
Автори:
Тип книги:
ГДЗ (решебник)
Рік видання:

Детальне розв'язання: вправа № 805 з геометрії для учнів 8 класу, авторів Бурда, Тарасенкова 2025

Умова вправа № 805
Зображення умови задачі номер 805 з підручника Геометрія 8 клас Бурда
👈 Прокрути 👉
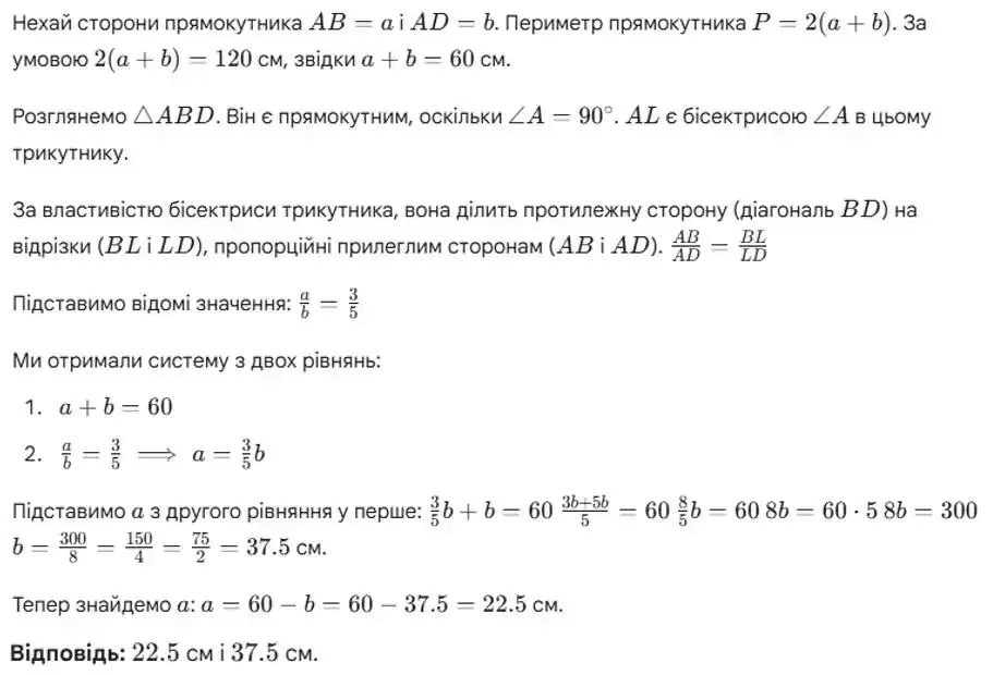
Розв'язок (відповідь) вправа № 805
Зображення розв'язку задачі номер 805 з ГДЗ Геометрія 8 клас Бурда
👈 Прокрути 👉
Розв'язок (відповідь) вправа № 805 (продовження)
Зображення розв'язку задачі номер 805 (продовження) з ГДЗ Геометрія 8 клас Бурда
👈 Прокрути 👉

Сусідні номери

реклама

Коментування доступне тільки зареєстрованим

Будь ласка, увійдіть через Google, щоб залишити коментар.