Відкрити меню

Гдз з геометрії 8 клас Мерзляк відповідь на номер 850

Обкладинка книги ГДЗ Геометрія 8 клас Мерзляк 2025
Обкладинка: ГДЗ Геометрія 8 клас Мерзляк
Автори:
М. С. Якір
Тип книги:
ГДЗ (решебник)
Рік видання:

Детальне розв'язання: вправа № 850 з геометрії для учнів 8 класу, авторів Мерзляк, Якір 2025

Умова вправа № 850
Зображення умови задачі номер 850 з підручника Геометрія 8 клас Мерзляк
👈 Прокрути 👉
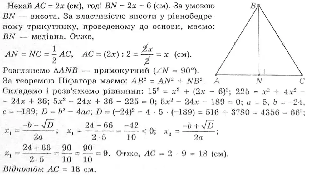
Розв'язок (відповідь) вправа № 850
Зображення розв'язку задачі номер 850 з ГДЗ Геометрія 8 клас Мерзляк
👈 Прокрути 👉

Сусідні номери

Відповідь до підручника 2021 року вправа № 850
Зображення розв'язку задачі до підручника 2016 року номер 850 з ГДЗ Геометрія 8 клас Мерзляк
👈 Прокрути 👉
реклама

Коментування доступне тільки зареєстрованим

Будь ласка, увійдіть через Google, щоб залишити коментар.