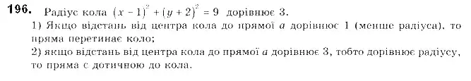
Гдз з геометрії 9 клас Бурда відповідь на номер 196

- Автори:
- М. І. Бурда, Н. А. Тарасенкова
- Тип книги:
- ГДЗ (решебник)
- Рік видання:
- 2017
Детальне розв'язання: вправа № 196 з геометрії для учнів 9 класу, авторів Бурда, Тарасенкова 2017

👈 Прокрути 👉

👈 Прокрути 👉