Відкрити меню

Гдз з геометрії 9 клас Бурда відповідь на номер 538

Обкладинка книги ГДЗ Геометрія 9 клас Бурда 2024
Обкладинка: ГДЗ Геометрія 9 клас Бурда
Автори:
Тип книги:
ГДЗ (решебник)
Рік видання:

Детальне розв'язання: вправа № 538 з геометрії для учнів 9 класу, авторів Бурда, Тарасенкова 2017

Умова вправа № 538
Зображення умови задачі номер 538 з підручника Геометрія 9 клас Бурда
👈 Прокрути 👉
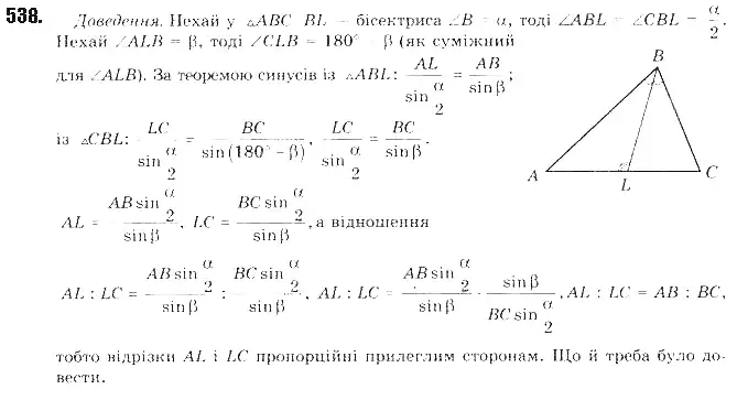
Розв'язок (відповідь) вправа № 538
Зображення розв'язку задачі номер 538 з ГДЗ Геометрія 9 клас Бурда
👈 Прокрути 👉

Сусідні номери

реклама